CIQTEK satisfies the needs of customers by providing customized products and complete application solutions in environmental science, biochemistry, lithium, chip semiconductors, and materials science to enable them to innovate and improve productivity.
La microscopia SEM di CIQTEK svela le nanosfere di Cu-C per superare la disattivazione del catalizzatore nel trattamento delle acque reflue
La microscopia SEM di CIQTEK svela le nanosfere di Cu-C per superare la disattivazione del catalizzatore nel trattamento delle acque reflue
September 03, 2025
Con l'accelerazione dell'industrializzazione e la continua crescita delle emissioni inquinanti, le acque reflue organiche rappresentano una seria minaccia per gli ecosistemi e la salute umana. Le statistiche mostrano che il consumo energetico derivante dal trattamento delle acque reflue industriali rappresenta il 28% del consumo energetico globale per il trattamento delle acque. Tuttavia, la tecnologia Fenton convenzionale soffre della disattivazione del catalizzatore, con conseguente bassa efficienza di trattamento. I catalizzatori a base metallica nei processi di ossidazione avanzata affrontano comuni colli di bottiglia: il processo di ciclo redox non può essere sostenuto efficacemente, i percorsi di trasferimento degli elettroni sono limitati e i metodi di preparazione tradizionali si basano su alte temperature e alte pressioni con rese di solo l'11-15%.
Per affrontare queste sfide, un team di ricerca di
Università di Tecnologia di Dalian
hanno sviluppato un nanocatalizzatore Cu-C accoppiando direzionalmente la cellulosa commerciale con ioni di rame utilizzando un metodo di sostituzione galvanica chimica a umido. Hanno inoltre stabilito un nuovo sistema di degradazione caratterizzato da un
meccanismo catalitico a doppio canale (percorso radicalico + trasferimento diretto di elettroni)
e ampia adattabilità al pH. Il materiale ha raggiunto il 65% di degradazione della tetraciclina in 5 minuti (rispetto a <5% dei catalizzatori commerciali), con una lisciviazione degli ioni rame inferiore a 1,25 mg/L (inferiore allo standard nazionale di 2,0 mg/L). In un reattore a letto impaccato (PTR), è stata ottenuta una rimozione degli inquinanti superiore al 99% in un tempo di residenza di soli 20 secondi. Consentendo un'attività catalitica sostenuta attraverso il percorso di trasferimento diretto di elettroni, questo approccio ha superato il problema di lunga data della scarsa adattabilità ambientale dei catalizzatori tradizionali.
Lo studio, intitolato
“Robusta degradazione catalitica a doppio canale basata su inquinanti organici tramite compositi Cu-C con raccolta di elettroni direzionale e generazione di specie radicaliche classiche”
, è stato pubblicato in
Rivista di ingegneria chimica
.
Formazione del nanocatalizzatore Cu-C
Utilizzando cellulosa commerciale come supporto, il team ha incorporato ioni rame tramite un metodo di sostituzione galvanica chimica umida per realizzare nanocompositi Cu-C con attività catalitica a doppio canale. Le caratterizzazioni hanno rivelato effetti di trasferimento elettronico unici in diverse condizioni.
Immagini SEM (
CIQTEK SEM5000
) ha rivelato l'evoluzione microstrutturale
: la cellulosa pura presentava una rete disordinata che, dopo la formazione del composito, si trasformava in sfere di rame di 10 nm che si autoassemblavano in aggregati gerarchici di 100 nm. Questa struttura garantiva un'elevata dispersione e trasporto di elettroni.
SEM-EDS
distribuzione uniforme degli elementi confermata. Gli spettri FTIR hanno rivelato un picco di Cu₂O a 682,31 cm⁻¹ dovuto a reazioni redox durante la sintesi. La presenza di gruppi C=C, C=O e C–H ha ulteriormente supportato i risultati, mentre è stato osservato un forte picco –OH a 3200–3600 cm⁻¹. L'analisi XPS ha indicato che i segnali Cu2p provenivano principalmente da Cu₂(OH)₂CO₃ e Cu₂O, con C1s che mostrava legami C=C e C–C, in linea con i risultati FTIR.
Figura 1. Preparazione e caratterizzazione del catalizzatore
Prestazioni di degradazione catalitica
Nell'attivazione con persolfato (PDS), il catalizzatore Cu-C ha mostrato un duplice percorso di degradazione: rimozione del 65% della tetraciclina in 5 minuti (rispetto a <5% dei catalizzatori commerciali) con lisciviazione del Cu a soli 1,25 mg/L, al di sotto del limite nazionale. Esperimenti di controllo hanno confermato che la degradazione era originata da catalisi eterogenea. Studi di ottimizzazione sul tipo di ossidante, sul dosaggio del catalizzatore e sul dosaggio dell'ossidante hanno mostrato prestazioni superiori del Cu-C rispetto a molti catalizzatori a base di rame.
Figura 2. Prestazioni di degradazione del nanocatalizzatore Cu-C nella rimozione degli inquinanti
Percorsi catalitici a doppio canale
Il meccanismo sinergico ha coinvolto sia vie di trasferimento elettronico radicale che diretto, contribuendo rispettivamente per circa il 55% e il 45%. Il quenching radicale, il rilevamento EPR dei segnali SO₄•⁻ e •OH, gli spostamenti XPS (energia di legame del Cu(II) ↓1,01 eV) e le misurazioni della corrente elettrochimica (~45 μA) hanno tutti confermato la coesistenza di questi meccanismi. La capacità di donazione di elettroni degli inquinanti è risultata correlata positivamente con le prestazioni catalitiche, convalidando ulteriormente la via di trasferimento elettronico diretto.
Figura 3. Analisi del meccanismo di attivazione con percorso catalitico a doppio canale
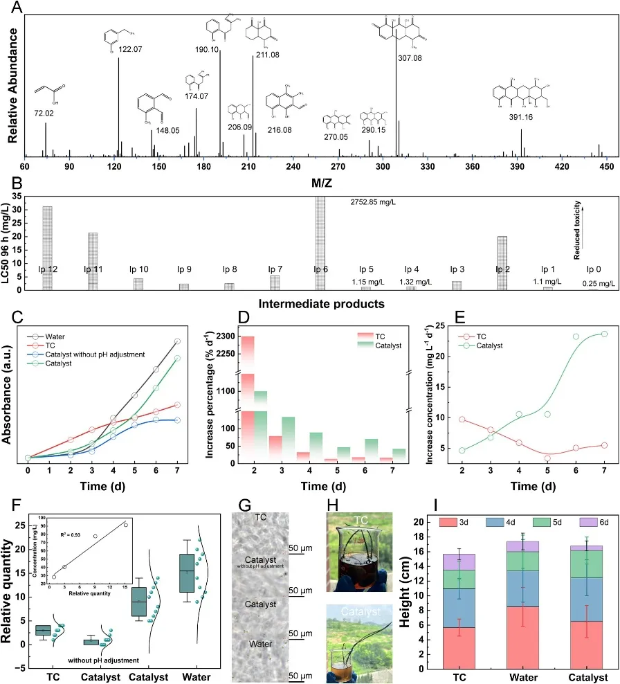
Riduzione della tossicità e riutilizzo dell'acqua
L'analisi della tossicità ha mostrato che gli intermedi avevano una tossicità LC₅₀ per i pesci inferiore del 96% rispetto alla tetraciclina, con il 90% degli intermedi che mostrava effetti mutageni o sullo sviluppo ridotti. Gli esperimenti sulla crescita delle alghe hanno dimostrato che l'acqua trattata supportava una biomassa algale sana paragonabile all'acqua pura. Le piante di loto coltivate in acqua trattata hanno mostrato una crescita significativamente migliore rispetto a quelle nelle acque reflue di tetraciclina non trattata, confermando il potenziale per un riutilizzo sicuro dell'acqua.
Figura 4. Bassa tossicità degli intermedi e riutilizzo dell'acqua trattata nei sistemi acquatici
Scalabilità e adattabilità
La praticità è stata convalidata utilizzando polveri di Cu-C e reattori a letto impaccato (PTR) CuC@FC. Esperimenti a flusso continuo con tetraciclina, rosso metile e clorobenzene hanno rivelato una rimozione di oltre il 99% di inquinanti e coloranti elettron-ricchi, sebbene le prestazioni siano state inferiori per i composti elettron-deficienti. Rispetto ai metodi convenzionali ad alta temperatura e alta pressione, la sintesi di Cu-C ha richiesto temperature significativamente inferiori e tempi più brevi, sottolineando la fattibilità di una produzione automatizzata, su larga scala e a basso consumo energetico per applicazioni industriali.
Figura 5. Adattabilità catalitica e produzione su larga scala
Questo lavoro rappresenta un duplice passo avanti in termini di efficienza e sostenibilità nella degradazione degli inquinanti organici. Abilitando percorsi di trasferimento radicalico cooperativo e diretto di elettroni, il catalizzatore Cu-C si adatta alle diverse condizioni dell'acqua e alle caratteristiche degli inquinanti. Questa progettazione apre la strada a un trattamento delle acque reflue a basso consumo energetico, altamente compatibile e orientato al risparmio delle risorse, offrendo un nuovo paradigma per la bonifica delle acque industriali.
SEM a filamento di tungsteno universale e ad alte prestazioni Microscopio IL Microscopio SEM CIQTEK SEM3200 è un eccellente microscopio elettronico a scansione (SEM) a filamento di tungsteno per uso generale con eccezionali capacità complessive. La sua esclusiva struttura a doppio anodo garantisce un'elevata risoluzione e migliora il rapporto segnale/rumore dell'immagine a basse tensioni di eccitazione. Inoltre, offre un'ampia gamma di accessori opzionali, rendendo il SEM3200 uno strumento analitico versatile con un'eccellente espandibilità.
Microscopia elettronica a scansione a emissione di campo ad altissima risoluzione (FESEM) IL CIQTEK SEM5000X è un FESEM ad altissima risoluzione con un design ottimizzato della colonna ottica elettronica, che riduce le aberrazioni complessive del 30% e raggiunge una risoluzione ultraelevata di 0,6 nm a 15 kV e 1,0 nm a 1 kV. La sua elevata risoluzione e stabilità lo rendono vantaggioso nella ricerca avanzata sui materiali nanostrutturali, nonché nello sviluppo e nella produzione di chip IC semiconduttori a nodo ad alta tecnologia.
Alta risoluzione a bassa eccitazione IL CIQTEK SEM5000Pro è un Schottky ad alta risoluzione microscopio elettronico a scansione a emissione di campo (FE-SEM) specializzato in alta risoluzione, anche a basse tensioni di eccitazione. L'impiego di un'avanzata tecnologia ottica elettronica "Super-Tunnel" facilita un percorso del fascio senza incroci e un design di lenti composte elettrostatico-elettromagnetiche. Questi progressi riducono l'effetto di carica spaziale, minimizzano le aberrazioni delle lenti, migliorano la risoluzione delle immagini a basse tensioni e raggiungono una risoluzione di 1,1 nm a 1 kV, che consente l'osservazione diretta di campioni non conduttivi o semiconduttivi, riducendo efficacemente i danni causati dall'irradiazione del campione.